,1. **@网友A**:陈光标的爱心如大江东去,无论是捐款还是直播澄清,都显示出他对公益事业的真诚,希望这些钱能真正帮助到需要的人! ,2. **@网友B**:真心觉得有些网友太过敏感了,陈光标的捐赠已经公开透明,完全没有必要质疑他的用途。 ,3. **@网友C**:李亚鹏直播澄清的举动真得分,彻底否定了所有不实传言,让人看到了公益的真实面目。 ,4. **@网友D**:130万的劳斯莱斯卖了,100万捐了,这样的善举简直让人心碎,又让人佩服! ,5. **@网友E**:张雪的反应也很值得学习,他不仅接受了捐赠,还主动想通过卖车捐款,展现了企业家的社会责任感。 ,6. **@网友F**:有些人总是喜欢找问题,陈光标的捐款已经明明白白展示,完全不需要对其用途进行过度猜测。 ,7. **@网友G**:希望嫣然医院能用好这笔钱,让更多孩子得到及时的治疗和关怀,真的很心疼那些孩子。 ,8. **@网友H**:李亚鹏的直播彻底打脸了那些传言,证明了捐款的真实性和透明度,大家应该相信他们的诚意。 ,9. **@网友I**:陈光标的善举虽然有点高调,但至少能带来关注和帮助,这才是真正的慈善精神。 ,10. **@网友J**:希望更多的明星能效仿陈光标,通过实际行动支持社会公益,让慈善变得更有意义。针对上述事件,以下是逐步的解释和分析:,1. **捐款的起源**:, - 陈光标购买了一辆价值130万元的劳斯莱斯,计划将其捐赠给张雪作为奖励。, - 张雪表示接受后,决定将车打八折卖出,所得资金捐赠给嫣然医院。,2. **捐款金额的变化**:, - 卖车所得为100万元,汇入嫣然医院账户。, - 嫣然医院的捐赠附言写明用于“建设”,但后来被澄清可用于多种用途。,3. **公众的质疑和争议**:, - 部分网友质疑捐款用途的限制,认为无法解决医院的紧急需求。, - 有传言称李亚鹏删除了相关视频,试图撇清关系,李亚鹏后来否认。,4. **澄清和官方确认**:, - 陈光标公开捐赠协议,明确捐款可用于医院运营、房租、手术费等。, - 李亚鹏在直播中确认捐款到账,否认删除视频,强调捐款无限定用途。,5. **公众情绪和影响**:, - 公众对捐款的支持与质疑并存,既有对名人善举的赞赏,也有对捐款透明度的关切。, - 事件反映了公众对慈善捐款的复杂需求和对名人行为的敏感审视。,6. **潜在影响和后续发展**:, - 嫣然医院是否因捐款有所改善,具体数据和变化需进一步验证。, - 捐款流向需第三方审核以确保合法性和透明度。, - 事件可能影响公众对陈光标和李亚鹏的长期形象和信任。,这起捐款事件不仅是慈善的体现,更是对公众信息透明度和捐款合理性的考量,通过澄清和透明度的提升,可以减少公众的质疑,增强捐款的信任度。
1000万捐款明明已经躺在嫣然医院的账户里,网上却吵翻了天,说这钱“被上了锁”,不能用来交房租,也不能给孩子做手术。 更离谱的是,还有人传李亚鹏偷偷删掉了和陈光标有关的视频,好像这笔捐款背后有什么见不得光的秘密。直到4月9号晚上,李亚鹏自己开了直播,对着镜头把话说得明明白白:“标哥的钱是真金白银捐了1000万元,已经到账了,而且没有限定任何用途。”这话一出,就像一块石头砸进了沸腾的油锅。

很多人可能还没搞清楚,这1000万到底是怎么来的。这钱本来不是现金,是一辆车,一辆据说价值1300万元的2026款加长定制版劳斯莱斯幻影。4月1号,那个很久没这么大动静出现在公众视野的“标哥”陈光标,发了个视频,说要把他公司刚买的这辆“中国唯一一辆”的豪车,送给一个叫张雪的人。理由很简单,张雪带着他自己的国产摩托车品牌,在世界顶级的摩托车赛WSBK上拿了冠军,打破了国外品牌几十年的垄断,陈光标说他看得“热血沸腾”,觉得这是“中国制造的骄傲”,这车就当作给张雪的奖励和接待用车。

张雪的反应也很有意思,他没客气,说“那我收了”,但紧接着话锋一转,说要找个信得过的二手车商,把这车打八折卖了,然后把卖车的钱全部捐给李亚鹏的嫣然天使基金。他还补了一句,“我们就委屈点,还用面包车接客户吧。”这话里透着实在,也带着点江湖气。陈光标一开始的回应有点纠结,他先强调这车是送给张雪“个人使用”的,觉得张雪想卖车捐款是“误会了我的初心”。但没过多久,他又改了说法,表示“卖车转赠也是好事,我支持”。这来回之间,围观的人已经嗅到了话题的味道。
展开全文
事情的高潮在4月5号。陈光标在朋友圈晒了图,说“鉴于张雪先生迟迟未来见面提车,现在我充分尊重张先生的意愿,特此前来将车辆变现的资金捐赠给嫣然医院。”他晒出的银行汇款单显示,收款方是“北京市朝阳区嫣然天使儿童医院”,金额是1000万元,附言写着“捐赠用于嫣然医院建设”。一辆传说中的1300万豪车,变现成了1000万现金,汇进了一家儿童医院的账户。数字的变化本身就充满了议论空间。

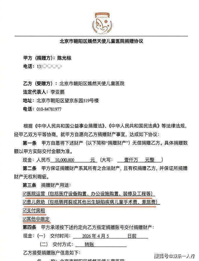
钱是捐了,但争议却没停。问题就出在那句“捐赠用于嫣然医院建设”的附言上。一些网友开始质疑,你这写明是用于“建设”,那是不是意味着这笔钱只能用来盖楼、买设备,而不能解决嫣然医院当时被传出的“支付房租”的燃眉之急,或者直接用于补贴贫困患儿的“手术费”?一种“陈光标捐款玩套路,钱到了但用不了”的说法开始在网上流传。甚至还有传言说,李亚鹏那边把和陈光标相关的视频都删了,似乎想撇清关系。
面对这些声音,陈光标在4月8号,也就是李亚鹏直播澄清的前一天,直接晒出了《捐赠协议》的关键部分。协议白纸黑字,第三条“捐赠财产用途”里写得清清楚楚:这笔钱可以用于“医院运营、患儿救助、支付房租及其他非限定性支出”。这几乎涵盖了医院所有主要的开销方向。陈光标后来在接受采访时说得更直白:“我跟亚鹏说得非常清楚,这笔钱可以买设备,可以建房子,可以修病房,可以作房租,也可以直接补贴手术费,只要切实帮助到嫣然的生存和发展,怎么有效怎么用。”他还特别强调,“我不需要医院在墙上挂我的名字,我需要的是那间手术室能多做一些手术、多几个孩子能早一天做上手术。”
李亚鹏在4月9号的直播,等于是给这件事盖上了最后的官方印章。他不仅确认了款项到账和无限制用途,还专门提到了“删除视频”的传闻,说“从未发过双方相关视频”。这意味着,从汇款凭证到捐赠协议,再到受赠方负责人的亲口证实,整个捐款链条上的关键证据都公开了。争议的焦点,从“钱能不能用”,似乎又悄悄转回到了一个更原始的问题上:为什么陈光标做慈善,总是伴随着这么大的争议?是他做事的方式太高调,还是公众对慈善行为的审视已经变得格外苛刻和复杂?
当一辆劳斯莱斯的去向都能牵动千万人的心,当每一笔捐款的附言都会被拿来逐字分析,当善举从出发点到落地过程的每一个细节都被放在放大镜下观察,这究竟是一种进步,还是一种负担?陈光标说“爱心需要行动,事实胜于雄辩”。李亚鹏用直播展示了“事实”。但在这场围绕1000万捐款的喧嚣里,比“钱到没到”、“能不能用”更难回答的或许是:我们到底在期待什么样的慈善?是一个毫无瑕疵、完全符合所有人想象的完美故事,还是一个即便过程充满插曲和讨论,但最终真金白银帮助了具体的人的务实结果?当掌声和质疑声同样响亮时,真正衡量善意的尺子,究竟应该握在谁的手里?

